咨询热线: 18225968333
联系我们Contact us
全国咨询热线18225968333

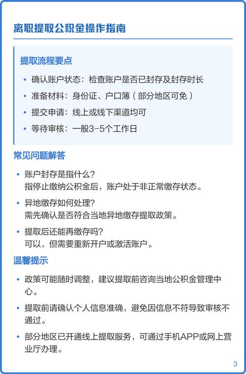
公积金提取代办

公司地址:上海华能联合大厦

联系电话:13065553707

您的位置: 首页 > 盐城新闻中心
盐城新闻中心

盐城公积金提取时间规定_公积金提取时间要求是怎么算

发布时间:2026-03-01 14:42:20

真的讲,今日若不是为帮友人查询那“公积金提取时间规定”公积金提取时间规定,我根本不会发觉,原来政策变化得这般迅速。

仿若厦门那般,自下个月(2026年2月5日)起始,若要进行买房提取公积金的操作,必定得于拿到购房合同或者发票的时间范围之内的一年之际去提交申请,一旦超出期限便不再予以受理机会。这哪里能算得上是规定呀,分明简直就是给予拖延症患者的一记沉重闷棍。

一年,就一年

那个名为时间的小偷,拿走消失的不光是充满活力的青春,并且还有你那数额不算小的公积金余额。

先前认定钱置于账户之中同样属于钱,并不急于取出。如今看来,这般想法需要加以改变了。你瞧宁德那边更为细致,人家装修房子竟然能够提取,只是必须要等待房子交付之后6个月方可着手进行,并且依照面积来计算,每平米1500块,最高能够拿到20万。然而你要是错失了那个“一年内”的申请窗口,这20万就付诸东流了。

更有令人焦虑不已的情况出现。于今日去看新闻,各地的政策简直像是处于一种“神仙相互争斗”的态势之下。

有人在放宽,有人在收紧

公积金提取时间规定

安康那处是挺有人性化的,自今日(3月1日)起始,偿还商业贷款能够每月提取一回,如此这般对于背负月供需偿还款项的人来讲,简直犹如得以稍稍喘息了一番。白山市同样是在同一天施行新的政策,偿还商业贷款也能够按月进行提取了。

但松和紧之间,藏着多少人的悲欢。

我有个朋友,是典型的“等等党”。去年有套买下来的二手房公积金提取时间规定,房产证都被搁置着,一直觉着无需着急。后来去查阜阳的规定,发现异地购买二手房,必须要在拿到不动产证或者发票后的一年内去办理,而他恰恰超出了三天。

三天。就三天。

窗口的工作人员礼貌地摇头,他差点没当场哭出来。

其实核心就那几个词

“一年内”,“六个月”,“封存满半年”······ 这些词,冷冰冰的,然而却决定着,你能不能拿到那笔钱。

公积金提取时间规定

比如说呀,你离职了,然而账户封存的时间还不满半年,此时你想要提取?那是根本不可能的事儿。再比如说鄂州的情况,要是你打算购买第二套房,同样得在合同备案之后的12个月之内将相关事宜处理妥当,要是时间拖晚了,那就会被默认你主动放弃了。

忽然间感觉,公积金好似一笔被安了定时提醒装置的储蓄金。定时提醒装置发出声响了你却不去提取,这笔钱就会持续处于被锁定状态,抑或是……相关政策一旦发生变化,其被锁定的程度就会变得更严格。

今日居然还目睹了一件蛮能引发触动之感的事情,新闻当中讲道,当下政策已然开始准许用于直系亲属方面了,比如父母购置房产的时候,子女也能够提取公积金来提供帮助。而宁德那个地方甚至就连购买车位都能够提取公积金了。

这意味着什么?

说的是这笔钱不再单单属于你个人的“住房储金”了,而它极有可能成为一个家庭的救命关键之物,还是两代人之间默默给予的支持力量。年轻人每月偿还贷款压力不小,父母那一代所拥有的公积金要是能够拿出来给予帮助,可比任何心灵鸡汤都要让人心里暖和。

但也意味着,如果不懂时间规定,这种支援就可能迟到。

别跟自己过不去

公积金提取时间规定

写这么多,其实就是想提醒自己,也提醒看到这段文字的你:

公积金提取,真的不能等。

政策年年都在调整,有的予以放宽旨在救市,有的加以收紧乃为防风险。身为普通人,我们弄不懂那些宏观经济学,能够搞明白的,便是在那个“一年内、半年后”的时间节点上,勤快些,别偷懒哟。

钱这东西,揣在自己兜里,或者用在刀刃上,才叫钱。

放于账户之中,仅是一串数字罢了,倘若有朝一日政策再度变更,又或者你急切需要资金之时却发觉已然错过时机,那般的无力感受公积金提取时间规定,较贫穷更为难受呢。

毕竟,在如今这个时代,能够实现按时到账的情况,除去每个月所收到的工资条之外,也就仅仅剩下我们自己为了自身而奋力奔波的这颗内心了。

在线客服
联系方式

热线电话

18225968333

上班时间

周一到周五

公司电话

13065553707

二维码
线